公开方式:主动公开 有效期:长期有效 公开时限:长期公开 公开范围:面向全社会 信息索取号:H00230-0102-2019-0001 发布机构: 市文广新旅局

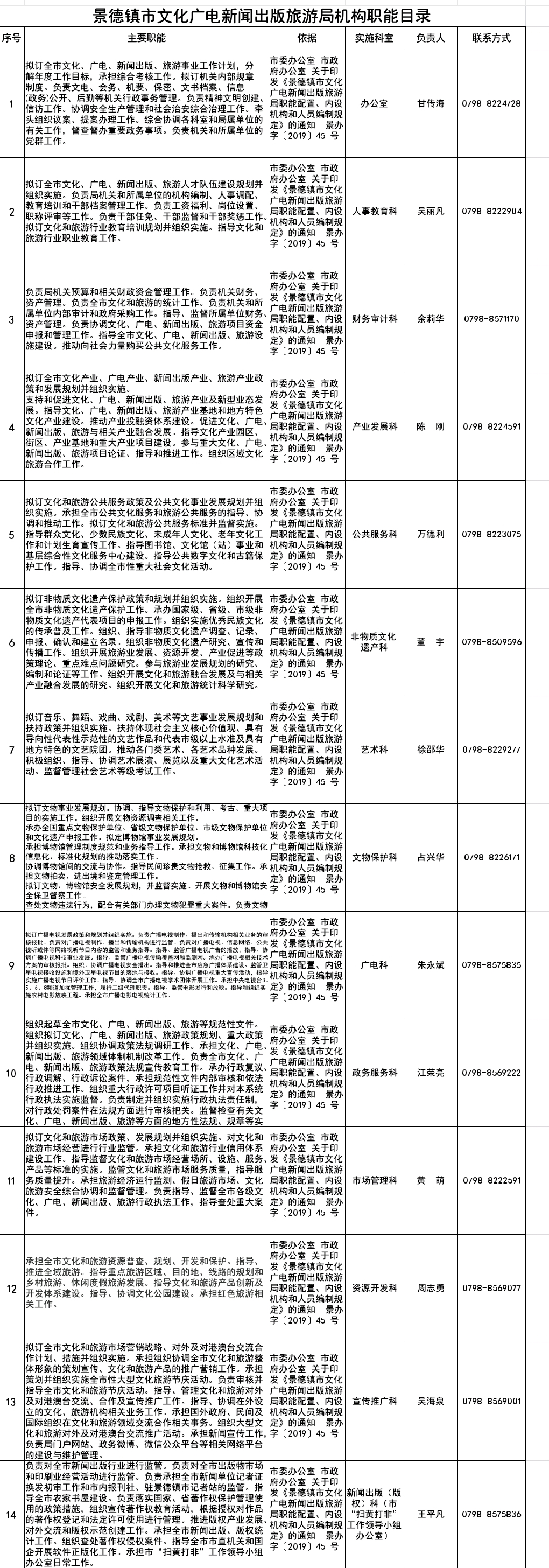
景德镇市文化广电新闻出版旅游局机构职能简介

来源:景德镇市文化广电新闻出版旅游局 发布时间:2021-02-07 17:52 访问量:

机构名称:景德镇市文化广电新闻出版旅游局

(市文物局、市版权局)内设14个职能科室

办公地址:景德镇市珠山大道1979号    

办公时间:星期一至星期五(上午 9:00-12:00 下午1:30-5:30) 节假日除外 

电话传真:0798-8224592

受理投诉部门及电话:0798-8224728 市文广新旅局行政办公室

                    0798-8229276 市纪委市监委派驻市文广新旅局纪检组



    





相关文档:
相关附件: